
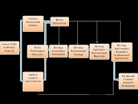
Desain Pembelajaran Dick and Carrey
Identify instructional goals Analisis kebutuhan untuk menentukan tujuan pembelajaran adalah...
Read More
Kumpulan tentang semua tugas teknologi pendidikan ya disini tempatNya Yang Baru yang selalu ditunggu

